请登录
注册
微信登录
二维码
查看手机网站
收藏本站
我的资料
中文
中文
¦
English
¦
繁体
¦
日本語
¦
한국어
¦
Español
¦
ພາສາລາວ
¦
ภาษาไทย
¦
русский
¦
français
¦
Italia
¦
Deutsch
彝族地区官网
Home
诺苏坶地官网
Nav
火把圣地官网
Nav
彝族地区产品交易网
Nav
彝族影视音乐网
Nav
选择网
Nav
勒俄特依网
Nav
玛牧特依网
Nav
彝医彝药网
Nav
彝族服饰网
Nav
彝族餐饮网
Nav
彝族地区旅游网
Nav
彝族地区企业网
Nav
彝族地区官网-彝族文化网
Nav
彝族地区产业招商网
Nav
彝族地区直播平台网
Nav
彝书彝画网
Nav
赶街子网
Nav
赶早网
Nav
火把圣地生态农业
Nav
火把圣地影视文化传媒
Nav
火把圣地农业科技
Nav
诺苏朴茨彝药药业
Nav
世纪碎片信息科技
Nav
诺苏薇嘎服饰
Nav
朵洛荷网
Nav
园根酸菜网
Nav
彝族博物馆 彝族网络博物馆
Nav
ꆈꌠꁨꇐꄉꈉ彝族博物馆电脑版
Nav
ꆈꌠꃅꄷꈄꏍ
Nav
彝族自然语言
Nav
ꂽꌋꐚꋑꌺꏃ莫色吉则惹史
Nav
彝族地区农文旅产业宣传平台
Nav
典雅传媒
Nav
大宅园餐饮
Nav
彝乡好物ꆀꃅꎊꎔ
Nav
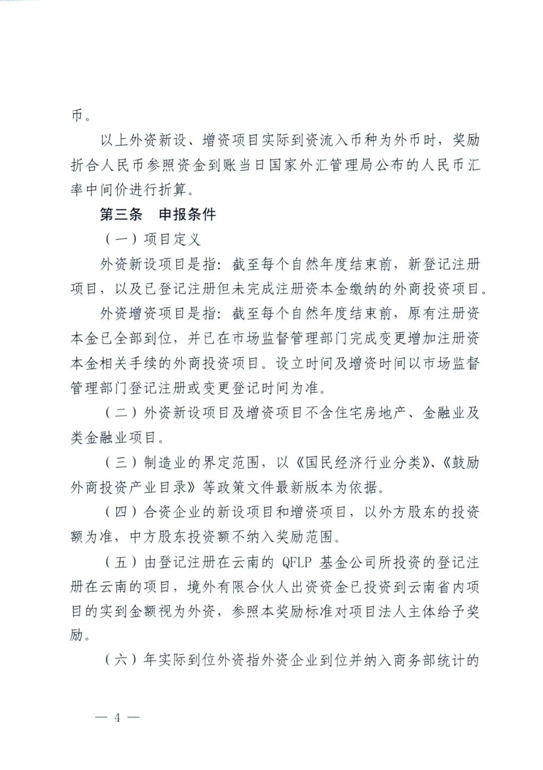
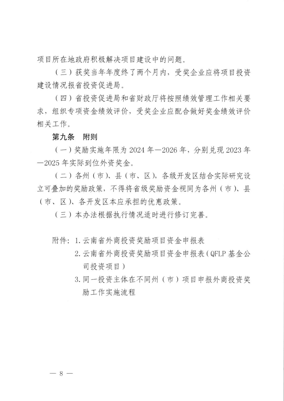
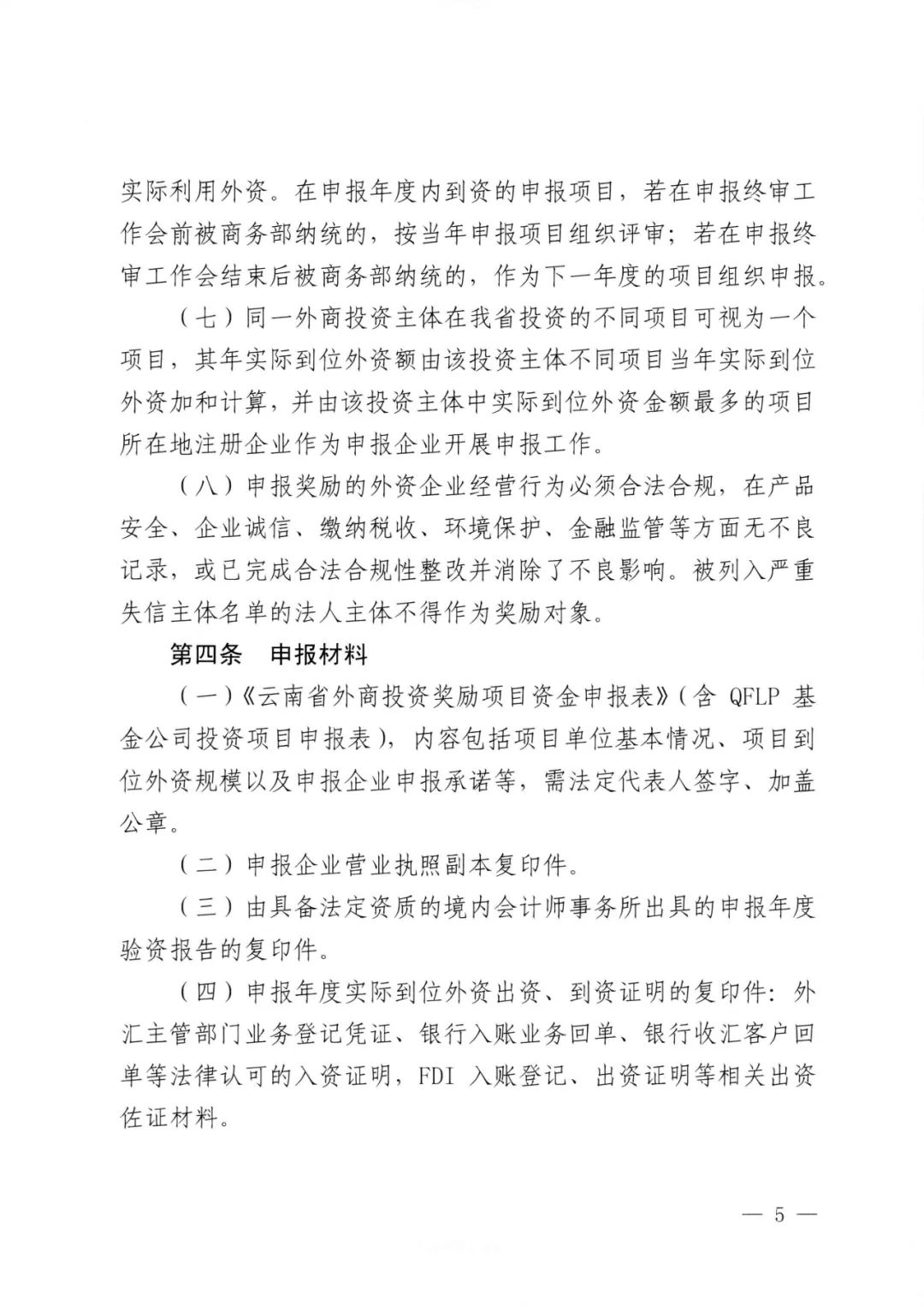
2023年云南省鼓励外商投资奖励办法
二维码
楚雄州投资促进局
2023-10-19 09:14
发表于
云南
2023年云南省鼓励外商投资奖励办法
分享到:
推荐文章
更多>>
分享网站
微信
新浪微博
QQ分享
QQ空间
豆瓣网
百度贴吧
分享网站
微信
新浪微博
QQ分享
QQ空间
豆瓣网
百度贴吧
分享网站
分享网站
副标题
微信
新浪微博
QQ分享
QQ空间
豆瓣网
百度贴吧
开心网
复制网址
脸书
推特
领英
分享网站
微信
新浪微博
QQ分享
QQ空间
豆瓣网
百度贴吧
分享网站
微信
新浪微博
QQ分享
QQ空间
豆瓣网
百度贴吧
分享网站
微信
新浪微博
QQ分享
QQ空间
豆瓣网
百度贴吧