跨境行研【您的免费行业智库参谋】—全球跨境人的共享社区,分享有价值的高质内容!交流+V:kjxiaozhi
12篇原创内容
公众号
近两年,借助于国内电商平台出海,跨境电商正在受到海内外各界的广泛关注,对于很多想要了解跨境电商的朋友,此文可以帮助你快速建立整体观,搞清楚跨境电商的过去、现在与未来。

一、跨境电商发展历程
中国跨境电商自九十年代至今已经经过了四个发展阶段,而起始于2016年的B2C跨境电商在2022年本土各大电商平台出海后再次迎来发展高峰。
早期跨境电商主要以B2B信息展示和撮合为主,到了2016年,亚马逊全球开店兴起,B2C跨境电商快速发展。经过疫情时代,跨境电商进一步爆发式增长,如今国内平台、品牌、工厂、卖家全面出海时代已经到来。

经过近30年的发展,跨境电商面临的国际宏观政治、经济、科技、文化背景发生剧变,跨境电商的业态、内涵、形式不断创新,产业链不断延展。

跨境电商出海从早期的外贸工厂到泛品铺货再到精品模式,如今已经步入到品牌精耕期,全链路的数字化能力和快速迭代产品设计能力成为关键。

二、跨境电商世界格局
1.市场格局
从全球电商市场规模来看,中国遥遥领先,高达3万亿美元,其次为美国、英国、日本、韩国。

从全球电商市场渗透率来看,中国同样绝对领先,高达47%,其次为印尼、英国、韩国,在30%左右,全球平均电商渗透率在19.5%。

从全球电商市场增长速度来看,东南亚市场表现极为抢眼,其次为中东、拉美;最快增长前十名国家中有一半是东南亚国家;中国跨境电商出口前十一半也是东南亚。


2.平台格局
邓白氏全球电商平台50强显示(基于财务表现、组织运营、全球布局、增长潜力等多个维度进行分析,形成了全球跨境电商平台榜单),尽管美国平台领先,但中国平台表现也非常亮眼,阿里、京东、希音都上榜。

Webretailer全球电商平台50强显示(主要基于电商平台访问数据),从流量访问数据角度来看,中国阿里速卖通进入前10、淘宝、拼多多、京东进入前20。

Sensor tower数据显示全球各大市场电商应用下载量排行榜上,中国的temu、shein、速卖通、TikTok shop 在主流地区持续霸榜。

3.品类格局
从TikTok shop全球热销品类数据来看,美妆个护、女装&内衣、食品饮料、穆斯林时尚、男装&内衣占据前五名。

从TikTok shop爆品数据来看,卷发棒、充电宝、梳子、摄像头、电拖把占据前五名。

4.品牌格局
从每日经济新闻和易势科技发布的中国跨境电商品牌影响力百强榜来看,深圳品牌占据接近一半的份额,SHEIN、Anker、Amazfit排名前三。

5.城市格局
从2023年全国165个跨境电商综试区跨境电商进出口贸易额来看,深圳、上海、宁波、广州、佛山居前五名,其中深圳是**过3000亿城市。

三、跨境电商未来趋势
消费者对优质产品的需求、全球互联网使用量的增加、跨境物流技术的进步以及全球供应链能力的提高,为跨境电商的高速增长带来了机遇。

全球电商行业快速发展,电商渗透率不断增加,消费者对电商消费方式的接受度持续提高,电子商务成为全球主流的消费方式之一。

中国制造业和产业带的优势叠加跨境电商的去中间商优势,造就了中国产品性价比在全球跨境电商平台的绝对领先。

中国出海四小龙(阿里速卖通、拼多多Temu、字节TikTok Shop、希音Shein)在海外持续霸榜(电商应用下载榜、流量榜),狂扫四方。
TikTok——2023年9月,TikTok Shop正式上线美国市场。TikTok预计2024年将其电商业务规模扩大到500亿美元(2023年TikTok全球GMV已接近200亿美元)。
阿里速卖通——阿里旗下速卖通成为2023年韩国市场新增用户最多的APP。10月速卖通月度用户已超越本土电商巨头 Gmarket,首次跻身韩国综合电商前三名。
拼多多Temu——2022年9月上线,不到一年半时间上线48个国家地区。2023年Temu下载量激增23倍,超过3.2亿次,成为全球下载量**、增长最快的电商应用。2023年完成140亿美元GMV,2024年目标GMV达到300亿美元。
SHEIN——在海外深耕10年的快时尚独角兽SHEIN巅峰时期度估值千亿美元。2023年SHEIN全年营收达290亿美元,占据美国快时尚30%市场份额,已远超ZARA和H&M,成为了世界上**的快时尚品牌。
中国跨境电商蓬勃发展,跨境电商进出口贸易额连创新高,在货物贸易总额比例不断提升,成为我国当前外贸发展的重要新动能。海关总署:2023年我国跨境电商进出口2.38万亿元 增长15.6%。网经社数据2023年跨境电商贸易额达到16.8万亿元。

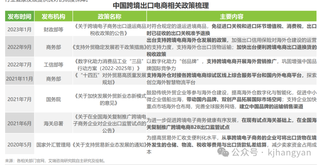
政府部门大力鼓励发展跨境电商新业态,出台各种专项政策扶持中国企业通过跨境电商方式出海,跨境电商仍处于政策黄金期。

以深圳为例,针对跨境电商涉及到的独立站、海外仓、物流、卖家、服务企业、总部企业、平台企业都出台了扶持政策,真金白银支持跨境电商发展。

在跨境电商政策支持下,本土平台出海托管模式盛行下,未来会有越来越多的国内电商卖家布局跨境电商,跨境电商的快速增长期远没有结束。
一组数据:
据eMarketer数据,2023年中国电商渗透率47%,全球电商渗透率19.5%。
据亚马逊和国内数据估算,中国国内电商卖家数量:2500万+;中国跨境电商卖家数量:240万+。
中国电商从业人员数量:7000万+;中国跨境电商从业人员数量:1000万+。
中国国内主流电商平台淘宝、京东、拼多多、抖音都大力推进电商平台出海,阿里速卖通、抖音TikTok、拼多多Temu、希音Shein出海四小龙长期霸榜海外电商应用下载榜,并且都推出了全托管、半托管服务模式。
在政府大力支持下,中国拥有超过1100个产业带、2500万平方米的海外仓和20万个独立站。
未来趋势:
中国的电商已经领先世界,海外市场空间依然广阔,中国正在推进国内电商出海,算是降维打击,未来会有数以千万计的国内电商卖家和从业人员转向海外市场。
各大平台为了便利国内电商卖家出海,推出全托管和半托管模式,让跨境电商像国内电商一样简单,卖家只需将产品寄送到所在城市的收件仓,后续运营和海外物流配送复杂的部分平台全包。
政府支持发展海外仓、独立站、产业带,目的是让跨境电商的海外部分与国内电商看齐。体现在有海外仓备货的情况下,物流配送时效不比国内差。有独立站的推广途径下,品牌出海能够真正实现。有产业带的扶持下,出海产品能够保持竞争力。